Ever had a project go sideways because of a small change? A simple tweak can snowball into a huge mess if it isn’t handled right. That’s where change control comes in. It’s like having a roadmap for managing changes. This ensures that you can keep projects on track. The change control flow chart is a visual guide. It streamlines these important processes.
Understanding the Basics of Change Control
Change control is the process of identifying, documenting, and approving or rejecting changes to a project. It’s crucial for keeping things organized. This helps to minimize risks. It also improves communication. Plus, it keeps the project aligned with its goals.
Change Control Definition
So, what does change control really mean? It’s how you manage changes during a project. It includes steps for submitting change requests. It also involves assessing their impact. Then, it’s about getting approval before making changes. The goal is to avoid surprises and keep the project running smoothly.
Scope and Impact of Changes
A “change” can be anything that affects a project. This includes changing the timeline or the budget. It also includes the features or the resources involved. Changes can have a big impact. They can affect the cost, the schedule, and the quality of the final product. Understanding the scope and impact is vital.
Roles and Responsibilities
Several people play important roles in change control. The change initiator is the person who suggests the change. The change control board (CCB) reviews and approves or rejects the request. Project managers help implement approved changes. Everyone has a part to play.
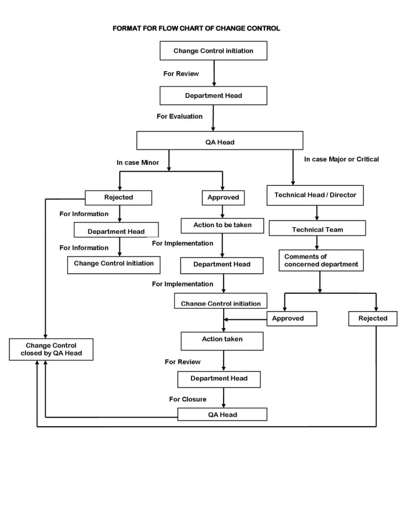
The Change Control Flow Chart: A Detailed Walkthrough
The change control flow chart is a visual representation. It shows each step in the change control process. Let’s walk through the steps.
Step 1: Change Request Initiation
This is where the change process begins. Someone identifies a need for change. They submit a formal change request. This request should include a description of the change. It also must include a justification for the change. The request should also explain the change’s potential impact.
Step 2: Initial Review and Assessment
The CCB reviews the change request. They assess whether to accept it. The CCB may reject the request. They use certain criteria. These criteria include the change’s relevance and urgency. They also consider its alignment with project goals.
Step 3: Impact Analysis
If the CCB accepts the request, the next step is impact analysis. This involves assessing how the change will affect the project. This includes its timeline, cost, and resources. The impact analysis helps the CCB make an informed decision.

Implementing the Change Control Flow Chart in Practice
Putting the change control flow chart into practice requires some planning. You may need to tailor it to your project. You may also need to choose the right tools.
Tailoring the Flow Chart to Your Project
Every project is unique. It’s important to adjust the flow chart to fit your needs. Consider the size and complexity of your project. Also consider your organization’s structure. Adapt the flow chart to make it work for you.
Tools and Technologies for Change Control
Many tools can help streamline change control. Project management software often includes change control features. These tools can automate tasks. They also improve communication. They can help keep everything organized.
Common Challenges and How to Overcome Them
Change control isn’t always easy. You might face some challenges. Here’s how to deal with them.
Resistance to Change
People don’t always like change. They may resist new processes. Communicate the benefits of change control. Involve people in the process. This can help reduce resistance.
Inadequate Documentation
Good documentation is essential for effective change control. Keep detailed records of all change requests. Also, document the decisions and the impact of changes. This helps with accountability and learning.
Optimizing Your Change Control Process for Maximum Efficiency
To get the most out of your change control process, focus on continuous improvement. Regular reviews and feedback are essential.
Regular Review and Audits
Review your change control process regularly. Conduct audits to identify areas for improvement. This can help you fine-tune your approach over time.
Feedback and Communication
Ask for feedback from stakeholders. Open communication is key to a successful change control process. Make sure everyone is informed and involved.
Conclusion
Using a change control flow chart can greatly improve project outcomes. It provides a clear, structured approach to managing changes. It minimizes risks and enhances communication. A well-defined change control process is essential. So, try to use the change control flow chart in your projects. See how it can help you succeed.